案例一:一种新的热休克蛋白90(Hsp90)抑制剂对肾上腺皮质癌肿瘤的抑制作用
文章信息:
Anovelheatshockprotein90inhibitorpotentlytargetsadrenocorticalcarci-nomatumorsuppression
TonWang,ChitraSubramanian,,
发表杂志:Surgery(IF=3)
实验材料:肾上腺皮质癌细胞株NCI-H295R细胞
实验方法:Hsp90抑制剂KU758处理NCI-H295R细胞,然后进行lncRNAPCRARRAY检测
实验目的:研究Hsp90抑制剂KU758对lncRNA表达的影响
使用芯片:lncRNAPCRARRAY


案例二:LncRNAZEB2-AS1通过调节miR-204/HMGB1轴促进胰腺癌细胞的生长和侵袭
文章信息:
LncRNAZEB2-AS1promotespancreaticcancercellgrowthandinvasionthroughregulatingthemiR-204/HMGB1axis
HaiGao,NanaGong,ZebinMa,XiaoboMiao,JinchunChen,YanCao,GongZhang
doi:10.1016/
发表杂志:InternationalJournalofBiologicalMacromolecules(IF=5)
实验材料:连续取胰腺癌病人活检组织
实验方法:对胰腺癌组织进行人功能性lncRNAPCRARRAY检测
实验目的:筛选胰腺癌组织差异表达的lncRNA
使用芯片:人功能性lncRNAPCRARRAY



案例三:TFAP2C激活的MALAT1调节肺腺癌(LUAD)细胞的化学耐药性
文章信息:
TFAP2C-ActivatedMALAT1ModulatestheChemoresistanceofDocetaxel-ResistantLungAdenocarcinomaCells
JingChen,XiaobeiLiu,YichenXu,KaiZhang,LongbangChen
发表杂志:MolecularTherapy-NucleicAcids(IF=7)
实验材料:肺腺癌SPC-A1细胞和H1299细胞
实验方法:多西他赛(DTX)处理SPC-A1细胞和H1299细胞,制备DTX耐药的LUAD细胞,然后对LUAD细胞进行lncRNAPCRARRAY检测
实验目的:研究在DTX耐药LUAD细胞中可能调控miR-200b的lncRNA
使用芯片:lncRNAPCRARRAY


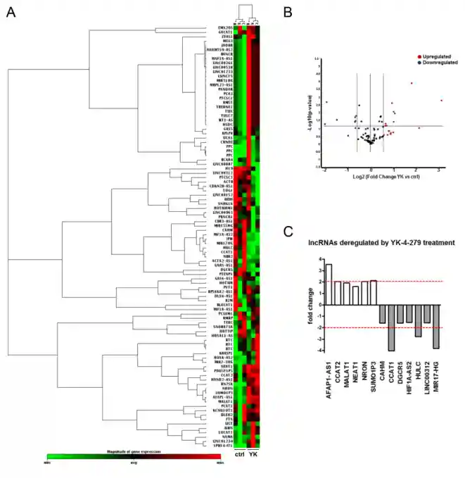
案例四:通过靶向lncRNAHULC来抑制尤文肉瘤细胞生长的小分子
文章信息:SmallmoleculeinhibitionofEwingsarcomacellgrowthviatargetingthelongnoncodingRNAHULC
NeriMercatelli,DianaFortini,RamonaPalombo,MariaPaolaParonetto
发表杂志:CancerLetters(IF=7)
实验材料:尤文氏肉瘤TC-71细胞
实验方法:YK-4-279处理TC-71细胞,实验人癌症相关lncRNAPCRARRAY对细胞进行检测
实验目的:YK-4-279处理对尤文肉瘤细胞lncRNA表达的影响
使用芯片:人癌症相关lncRNAPCRARRAY


案例五:LncRNASTEAP3-AS1通过影响结肠癌CDKN1C表达来调节细胞周期进程
文章信息:
LncRNASTEAP3-AS1modulatescellcycleprogressionviaaffectingCDKN1CexpressionthroughSTEAP3incoloncancer
HeyaNa,XiaomengLi,XinshengZhang,YueXu,YunfeiZuo
发表杂志:MolecularTherapy-NucleicAcids(IF=7)
实验材料:人结肠癌LoVo细胞系
实验方法:通过人类癌症lncRNA阵列分析了MT1MshRNA和对照shRNA转染LoVo细胞中lncRNA的表达
实验目的:筛选MT1M有关的lncRNA
使用芯片:人癌症lncRNAPCRARRAY


案例六:YY1-HOTAIR-MMP2信号轴控制母胎界面的滋养层侵袭
文章信息:
TheYY1-HOTAIR-MMP2SignalingAxisControlsTrophoblastInvasionattheMaternal-FetalInterface
YanZhang,FengJin,Xiao-CuiLi,Fu-JinShen,Fu-JuTian
发表杂志:MolecularTherapy(IF=8)
实验材料:从31例复发性流产孕妇和24例健康孕妇收集绒毛组织样本分离出原代滋养细胞
实验方法:使用lncRNAPCR阵列研究YY1siRNA或siRNA对照转染人类受试者孕早期胎盘获得的原代滋养细胞中84个lncRNA的表达谱
实验目的:研究lncRNAs在滋养细胞入侵过程中是否是YY1的下游靶标
使用芯片:人细胞发育与分化lncRNAPCRARRAY


案例七:饱和脂肪酸通过调节神经干细胞中的基因表达来改变胚胎皮质神经发生
文章信息:Saturatedfattyacidaltersembryoniccorticalneurogenesisthroughmodulationofgeneexpressioninneuralstemcells
,ShamaParween,,BrightStarlingEmerald,
发表杂志:TheJournalofNutritionalBiochemistry(IF=4)
实验材料:人胚胎干细胞H9hESC
实验方法:通过人类功能性LncRNAPCR阵列分析了H9hESC细胞神经分化的第0、12、44和70天的对照样品和棕榈酸酯处理的样品中372个功能已知的lncRNA表达
实验目的:棕榈酸酯对皮质神经发生过程中lncRNA表达的影响
使用芯片:人类功能性LncRNAPCRARRAY


案例八:STAT3调控的lncRNALethe可促进丙肝病毒HCV复制
文章信息:TheSTAT3-regulatedlongnon-codingRNALethepromotetheHCVreplication
YulinXiong,JingYuan,ChangjiangZhang,YanZhu,XiaohongWang
发表杂志:BiomedicinePharmacotherapy(IF=4)
实验材料:人肝癌Huh7细胞
实验方法:分别用LIF和DMSO处理Huh7细胞,再进行疾病相关LncRNA表达谱检测
实验目的:研究LIF处理Huh7细胞中差异表达的lncRNAs
使用芯片:人疾病相关lncRNAPCRARRAY


案例九:介导曲古抑素诱导肝癌细胞凋亡
文章信息:I
HuiYang,YunZhong,HuiXie,XiaoBoLai,Yu-JuiYvonneWan
发表杂志:BiochemicalPharmacology(IF=4)
实验材料:人肝癌Huh7细胞
实验方法:分别用曲古抑素A(TSA)和DMAO处理Huh7细胞作为实验组和对照组,然后进行lncRNAARRAY检测
实验目的:筛选在TSA诱导的人类肝细胞癌(HCC)细胞凋亡中起作用的lncRNA
使用芯片:lncRNAPCRARRAY







