
股市综述

主力净流入行业板块前五:涤纶,重卡,PTA,精准医疗,PD-1抑制剂;
主力净流入概念板块前五:富勒烯,肝素,干细胞,青蒿素,山西国企改革;
主力净流入个股前十:中信建投、复星医药、江淮汽车、闻泰科技、澜起科技、山西汾酒、云南白药、中微公司、洋河股份、韦尔股份
指数全天震荡走弱,尾盘有所回升,个股普跌,收红个股仅700余只,跌幅超9%个股逾40只,市场行情表现低迷,资金观望情绪浓厚。
截至收盘,沪指跌0.77%,报收3347点;深成指跌1.28%,报收13555点;创业板指跌1.13%,报收2687点。沪股通净流出10.09亿,深股通净流出29.59亿。
打新翻车!首日就开板,年内已有7股破发
截至12月10日,在今年上市的次新股中,已有7只个股跌破了发行价,分别是凯赛生物、瑞联新材、复洁环保、时空科技、三生国健、开普云及奥来德。其中有6只为科创板新股,凯赛生物在上市第四日就破发,至今股价仍然较发行价跌去近32%。
今年上市次新股中破发个股:

上市第五日的确成股份以涨停价开盘,但随即跌停。9:30:04,其股价仍在涨停板上,经历9:30:08的一笔平盘成交后,9:30:10就被打至跌停,整个过程仅用了6秒钟。

本人认为随着注册制出台后,新股破发会将成为一件平常的事情,切勿脱离个股基本面盲目炒新、抄底。加上最近行情很弱,那更是雪上加霜了。
最近由仁东控股带头的一批庄股集体闪崩,包括朗博科技、金固股份、实丰文化、南岭民爆、银都股份。不要看跌了那么多,还是不建议大家去盲目抄底这些票,庄股是没有可参考性,但是像仁东控股跌出13个跌停板的走势还是比较罕见的。

最近在网上看到个段子说,如何用一年时间把10亿的钱都赔光光的,真的有这样的人吗?看完嘉哥都想笑了。。。

不过也有好的一面,12月份以来北上资金逆市加仓A股,资金持续流入。
外资持续流入A股的原因有以下两点:
1.在美元中期贬值预期下,优质的中国资产对海外资金的配置吸引力提升。目前,美日欧的利率均接近于0%,而国内优质资产,有相当一大批低估值、高分红的企业,分红率有5%以上。相比海外面临着高估值股票、负利率债券的'资产荒'时代,外资买入中国核心资产,既能够享受到资产增值的收益,又能享受到人民币升值的收益。
2.全球经济复苏,中国产业链更加稳定给力。中国优势企业的盈利更加具有确定性。外资的投资周期比较长,不会因为市场本身的波动而改变投资方向。与此对比的是,A股市场资金风格偏向于短期,容易受短期的因素影响投资行为。这也是两路资金发生分歧的主要原因。
表:12月份以来北上资金净买入的25只个股情况

板块分析
①煤炭
我们要说下煤炭,煤炭板块是顺周期中走势结构最强的板块,我们应该是在12月8日的时候提示的机会,主要是板块指数回踩了60分钟级别的中枢上轨支撑位,到目前为止这笔反弹还是没有结束,之前的大龙头是600121郑州煤电,从启动到现在已经经历了1个月时间,大盘这波可以突破年内新高也是因为有这样的妖股带领,而且在大龙头还没有倒下之际,补涨龙也出现了,那就是601016陕西黑猫4天3板。
通常一个板块的持续炒作肯定会有一个大龙头先抛砖引玉,随后一个补涨龙完美收官,就好比2020年1月特斯拉板块的炒作,先是由大龙头000700模塑科技的走妖,随后是补涨龙300160秀强股份的收官,2月份口罩板块的龙头道恩股份打出头阵,3月补涨龙搜于特做了收官。这些迹象也就表明了煤炭板块在这些龙头没有倒下之前还会反复炒作,大家可以把握低吸机会。

②新能源车
其次,是新能源车这块,江淮汽车、广汽集团、中通客车、亚星客车尾盘均有一定的异动,这主要也是受到消息面的影响,商务部表示鼓励相关地区优化汽车限购措施,开展新一轮汽车下乡和以旧换新;落实全面取消二手车限迁政策,健全报废汽车回收利用体系;从整个新能源车板块的走势结构来看,经过了持续调整之后也到了日线级别的中枢下轨支撑位附近,本人预计会有反弹,所以现在是以机会看待。

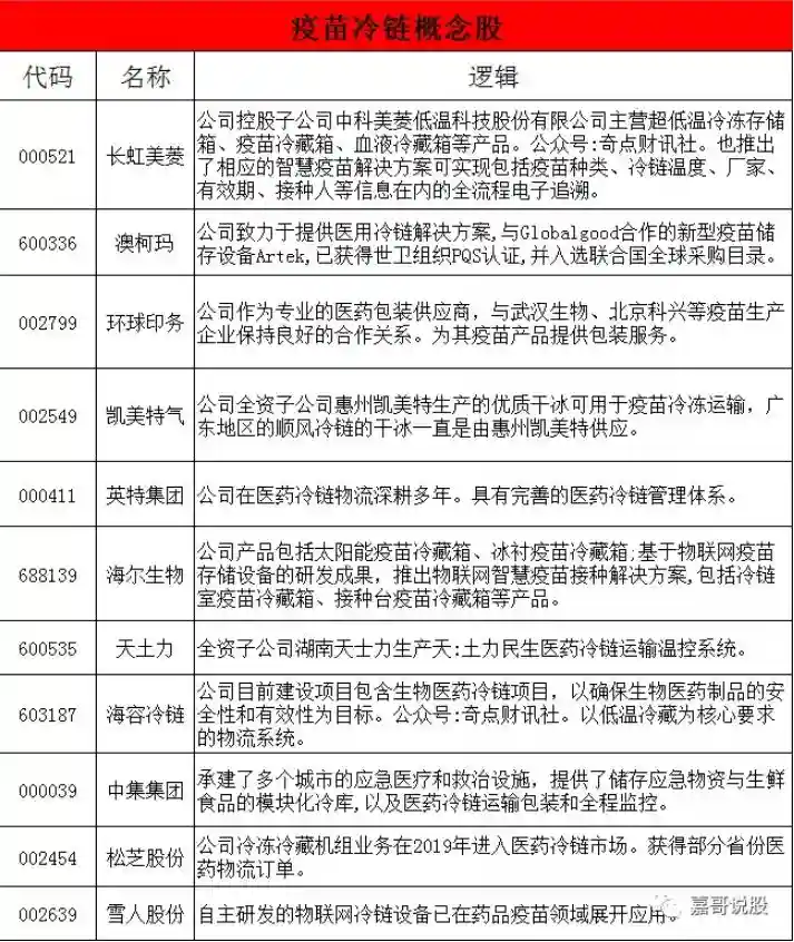
③疫苗冷链
疫苗作为生物制品,对温度极其敏感。疫苗冷链按照温度的不同,分为深度冷链(零下70摄氏度)、冻链(零下20摄氏度)和冷藏链(2至8摄氏度)。
新冠疫苗运输通常需要冷链储存运输,例如辉瑞研发的mRNA疫苗,该疫苗-70℃的超低温冷冻箱中可以保存6个月。
嘉哥了解到医疗用的冷链设备不同于普通的冰箱、冷藏库,相关技术要求指标十分严格。在目前世界范围内只有25或30个国家拥有超冷基础设施。而全世界现有的相关厂家的生产能力根本无法应对由于新冠疫情而突然爆发的巨大新增需求,疫苗储存运输的冷链市场未有望迎来需求量剧增。
目前疫苗冷链当中的长虹美菱已经出现三板高度,后期可能还有板块中个股出现补涨机会,大家可以挖掘从中机会。今天嘉哥把疫苗冷链板块做了梳理,供大家参考!

后市研判

从技术上看,我们之前明确了大盘要调整到3345点附近,现在收盘在3347点符合预期,这波调整是否结束?本人认为还需要满足2个两个条件。由于大盘5分钟、15分钟、30分钟都没有背驰迹象,所以要终结这波调整就必须形成一个5分钟级别3买,还有就是60分钟级别需要一个验证底分型,这两个条件都成立了,才能确认大盘调整结束。反之,则还要探底,这个探底的话可能就是奔着3200去了。
潜伏日历

友情提示:嘉哥对下周的重磅会议做了整理,大家可以结合消息面的刺激和技术面做重点把握,仅供大家参考!(嘉哥说股)
文中提及个股,仅嘉哥与大家分享,不构成投资建议!





