
上新啦!
复旦大学科研团队
近期又取得了数项成果和突破
小编为你整理了2022年9月部分科研成果
快一起来看看吧!
数学物理领域1.上海数学中心王国祯教授与合作者的论文在国际顶尖数学期刊InventionesMathematicae在线发表

日前,国际顶尖数学期刊InventionesMathematicae在线发表了北京大学教授刘若川与合作者上海数学中心教授王国祯的论文“Topologicalcyclichomologyoflocalfields”。刘若川与王国祯合作对拓扑循环同调进行研究,提出了一个计算拓扑循环同调的新方法——下降谱序列方法。利用下降谱序列方法,他们极大地简化了对p进局部域的拓扑循环同调的计算,并且解决了之前遗留的p=2的情形。
新闻链接:上海数学中心王国祯教授与合作者的论文在国际顶尖数学期刊InventionesMathematicae在线发表
2.物理学系张童、封东来课题组在Cr单晶表面上实现自旋密度波的实空间观测

近日,物理学系张童、封东来课题组利用低温自旋极化扫描隧道显微镜(STM),成功在Cr单晶表面上实现了自旋密度波(SpinDensityWave,SDW)的实空间观测。该实验直接探测到SDW的特有自旋结构,并且同时观测到伴生的电荷密度波以及它们的周期、相位和畴结构关系,为理解这两种经典有序态的微观共存机制提供了依据。该工作以“Real-spaceobservationofincommensuratespindensitywaveandcoexistingchargedensitywaveonCr(001)surface”为题发表于NatureCommunications上。
新闻链接:张童、封东来课题组在Cr单晶表面上实现自旋密度波的实空间观测
3.物理学系王熠华课题组观测到二维拓扑反铁磁边界的螺旋拉廷格液体

新闻链接:王熠华课题组观测到二维拓扑反铁磁边界的螺旋拉廷格液体
4.物理学系吴赛骏课题组在纳秒级旋量物质波量子操控技术方面取得重要进展

新闻链接:吴赛骏课题组在纳秒级旋量物质波量子操控技术方面取得重要进展
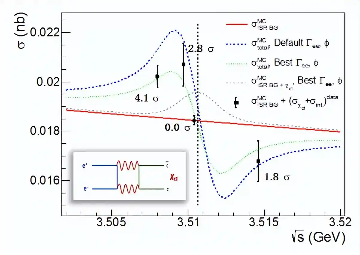
5.现代物理研究所郭玉萍课题组在PRL杂志上发表新成果--首次在正负电子湮灭中发现轴矢量粒子的直接产生

6.现代物理研究所EBIT实验室杨洋课题组磁场诱导跃迁实验研究获新突破——首次实验测量FeX离子在不同磁场下的MIT效应

近日,现代物理研究所上海EBIT实验室杨洋课题组在上海高温超导电子束离子阱(EBIT)平台上,历时两年实验研究获得新突破。通过使用自主研制的EUV光谱仪,观测到了由本课题组发现并预测的FeX离子在不同外磁场下的磁场诱导跃迁(MIT)效应,并对该效应进行了全面的分解变量实验研究。实验结果和分析已在国际天体物理顶级期刊之一AstrophysicalJournal上发表。
新闻链接:【新闻】上海EBIT实验室杨洋课题组磁场诱导跃迁实验研究获新突破——首次实验测量FeX离子在不同磁场下的MIT效应
7.现代物理研究所王小龙实验组在Y(4660)粒子的研究中取得重要进展

8.航空航天系邓道盛/胡曼团队利用近红外激光实现水下翩翩起舞的气泡

近日,航空航天系邓道盛/胡曼团队报道了一种激光驱动水下气泡三维弹跳运动的体系,利用纯水介质对980nm近红外激光的体吸收光热响应特性,结合固/液界面对流传热,构建了独特的逆温层区域,实现了气泡在液体内部作周期性原地弹跳以及跟随弹跳(翩翩起舞的气泡)的三维运动模式。相关成果以“Near-infrared-laser-navigateddancingbubblewithinwaterviaathermallyconductiveinterface”为题发表于国际顶级期刊《自然-通讯》(NatureCommunications)。
新闻链接:航空航天系邓道盛/胡曼课题组NatureCommunications:近红外激光驱动在水中翩翩起舞的气泡
1.高分子科学系丁建东课题组基于热致水凝胶发明治疗/预防一体式肿瘤疫苗

近期,高分子科学系丁建东教授提出了一种集治疗和预防为一体的肿瘤疫苗,并建议其英文名为therapeutic-prophylacticvaccine(TPV)。通过系列研究表明:该治疗/预防一体化肿瘤疫苗有望对临床实体瘤手术无法完整切除的患者、或者晚期姑息性手术的患者具有重要的治疗探索意义。以上相关成果以“UnifiedTherapeutic-ProphylacticVaccineDemonstratedwithaPostoperativeFillerGeltoPreventTumorRecurrenceandMetastasis”为题在国际知名学术期刊AdvancedFunctionalMaterials发表。
新闻链接:丁建东课题组基于热致水凝胶发明治疗/预防一体式肿瘤疫苗
2.化学系胡可团队JACS:双激发瞬态吸收光谱技术研究有机光催化剂氧化氯离子机理与C(sp3)-H键活化

近日,化学系胡可团队成功利用N-苯基吩噻嗪(PTH)这一廉价易得的有机小分子光催化剂实现氯离子氧化氯离子的强氧化剂PTH2+。该研究成果以“ChlorideOxidationbyOne-orTwo-PhotonExcitationofN-phenylphenothiazine”为题在线发表于JournaloftheAmericanChemicalSociety。
新闻链接:化学系胡可团队JACS:双激发瞬态吸收光谱技术研究有机光催化剂氧化氯离子机理与C(sp3)-H键活化
3.化学系龚鸣课题组与合作者揭示电极/电解液界面上分层排列的阴离子促进非贵金属中性析氧反应

近日,龚鸣青年研究员课题组与华东理工大学练成研究员课题组合作发现在中性电解液中同时引入硼酸根离子(Bi-)和氟离子(F-),可改变电极/电解液界面微环境形成分级离子排列结构,进而显著提升中性析氧反应(OER)性能。研究发现使用易合成的Co(OH)2催化剂时,使用F-:Bi-=1.5:0.4的比例可产生强协同效应,比单阴离子添加的情形活性可提高接近一个数量级。这一研究成果以“Hierarchicalanionsattheelectrode-electrolyteinterfaceforsynergizedneutralwateroxidation”为题发表于Chem。
新闻链接:电极/电解液界面上分层排列的阴离子促进非贵金属中性析氧反应
4.化学系单分子成像课题组(SMILE)发展了一种通用的光激活标签的策略,并将其应于超分辨成像

为了实现生物相容性好的长波长可见光活化,化学系单分子成像课题组报道了一种通用的标签策略,在荧光分子上引入一个通用光笼基团2,3-二氢-1,4-氧硫杂环己二烯(SO)。SO基团主要通过光诱导电子转移(PeT)淬灭荧光团,在激发光的照射下淬灭的荧光团可以被激活,荧光得到释放。上述研究成果以“AUniversalPhotoactivatableTagAttachedtoFluorophoresEnablesTheirUseforSingle-MoleculeImaging”为题在线发表于期刊上。
新闻链接:单分子成像课题组(SMILE)发展了一种通用的光激活标签的策略,并将其应于超分辨成像
5.化学系张黎明课题组揭示外延金-铜单晶界面在串联电催化CO2制备多碳醇中的动态重构

化学系张黎明课题组以外延Au-Cu异质结构作为模型结构研究了双金属电催化剂在CO2R过程中的重构/相变。电化学测试表明结果显示,相比于单质Cu,外延Au-Cu有效提高了C2+醇的产率和过电位,抑制了碳氢化合物的产生。上述研究成果以“DynamicrestructuringofepitaxialAu-CubiphasicinterfacefortandemCO2-to-C2+alcoholsconversion”为题在线发表于期刊Chem上。
新闻链接:外延金-铜单晶界面在串联电催化CO2制备多碳醇中的动态重构

2.大气与海洋科学系张人禾院士团队从北极‒热带多因子协同作用角度解释了2020/21年冬季欧亚和北美大陆三次极端寒潮的成因

新闻链接:BAMS:张人禾院士团队从北极‒热带多因子协同作用角度解释了2020/21年冬季欧亚和北美大陆三次极端寒潮的成因
1.信息科学与工程学院金亚秋院士团队关于月球南极永久阴影区着陆点选取的研究工作取得进展

近日,信息科学与工程学院金亚秋院士、柳钮滔青年副研究员、徐丰教授等人在《深空探测学报》上发表论文提出利用合成孔径雷达图像来为嫦娥七号飞行器寻找着陆点的工作,嫦娥七号任务将尝试在太阳照射区(如月球南极附近的陨石坑边缘)进行着陆,着陆点也将位于永久阴影区附近,以便进如永久阴影区进行采样,以检测水和其他挥发物。
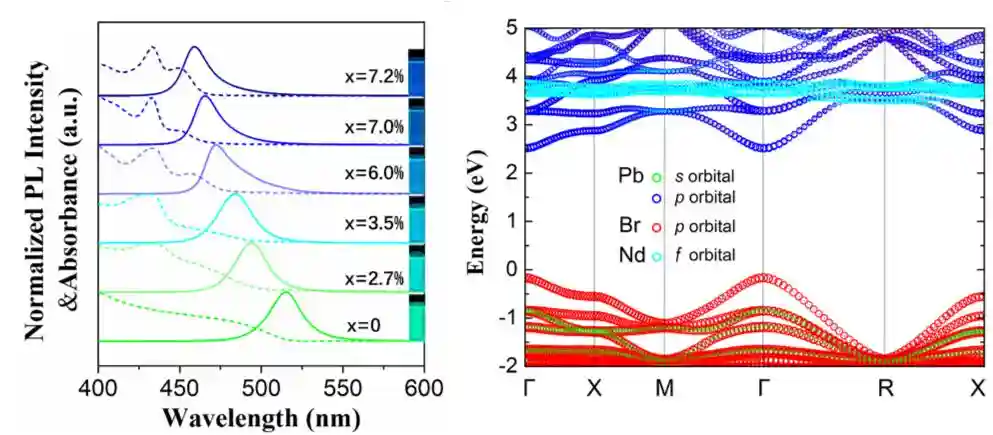
2.信息科学与工程学院张树宇课题组与合作者在高光效蓝光钙钛矿纳米晶研究取得重要进展

近日,信息科学与工程学院电光源研究所张树宇副研究员与剑桥大学BartomeuMonserrat合作团队在高光效蓝光钙钛矿纳米晶研究上取得重要进展。9月3日,相关研究成果以“HighlyEfficientBlue-EmittingCsPbBr3PerovskiteNanocrystalsthroughNeodymiumDoping”为题,发表于期刊AdvancedScience。该物理机制为钙钛矿纳米晶组分工程提供了新的思路方案,进一步拓宽了钙钛矿材料的应用前景。
3.信息科学与工程学院詹义强/蔚安然课题组:薄膜底部相调控实现高效率准二维钙钛矿太阳能电池

信息科学与工程学院詹义强/蔚安然团队首先提出了使用恒温热旋涂的制备工艺来代替传统的衬底预热的方法。通过这种方法,使薄膜在旋涂过程中的温度保持不变,从而实现更大的操作窗口和更好的实验重复性。在此基础上,该团队在前驱体中引入了不同比例的DMSO对薄膜的结晶过程进行调控,发现在的条件下,器件实现了最高的性能。
4.计算机科学技术学院杨珉教授、张谧教授团队在USENIX安全研讨会上提出首个高隐蔽性的隐式文本后门攻击

近期,在举办的USENIX安全研讨会(USENIXSecuritySymposium)中,计算机科学技术学院的杨珉教授和张谧教授等人率先提出基于文本风格的隐式NLP模型后门攻击技术,能有效绕过几乎所有已知后门检测方法。此外,在人工评估中,基于风格的后门文本也具有语义保持性、流畅度高等多种优势。
新闻链接:复旦大学计算机科学技术学院杨珉教授、张谧教授团队在USENIX安全研讨会上提出首个高隐蔽性的隐式文本后门攻击
5.计算机科学技术学院池明旻团队在ACM国际多媒体会议提出图像和近红外信号联合建模解决纺织品成分鉴别问题的新思路

在2022年举办的ACM国际多媒体会议(ACMInternationalConferenceonMultimedia)中,计算机科学技术学院的池明旻老师及其博士生彭博等人针对当前纺织品纤维成分鉴别技术存在的短板,率先提出了结合近红外信号与显微图像联合建模的新思路。该团队提出了一种融合近红外信号和高清图像的信号与图像关联网络(ISiC-Net)。
新闻链接:复旦大学计算机科学技术学院池明旻团队在ACM国际多媒体会议提出图像和近红外信号联合建模解决纺织品成分鉴别问题的新思路
6.微纳量子研究院张成课题组与合作者在三维体系中实现一维外尔费米子

近日,微纳电子器件与量子计算机研究院张成课题组与华东师范大学袁翔课题组合作,通过利用三维拓扑绝缘体的朗道能带构建非布洛赫型能带交叉结构,首次在三维体系中实现一维外尔费米子的准粒子激发。相关成果以“TopologicalLifshitztransitionandone-dimensionalWeylmodeinHfTe5”为题在线发表于期刊《自然-材料》(NatureMaterials)。
新闻链接:张成课题组与华东师范大学袁翔课题组合作,在三维体系中实现一维外尔费米子
1.生命科学学院徐书华、生物医学研究院何云刚团队合作重构海南黎族演化历史并溯源百越人群基因谱系

近期,分子进化领域知名国际期刊MolecularBiologyandEvolution在线发表了生命科学学院徐书华教授团队、生物医学研究院何云刚研究员、海南医学院林蓉研究员的合作研究成果“TracingBai-YueancestryinaboriginalLipeopleonHainanIsland”。研究团队基于全基因组测序数据分析研究了海南黎族的遗传起源、群体历史和适应性进化;并结合我国和越南的侗傣语系族群,重构了“百越”族群的遗传演化模型;为深入了解我国上古人群与当今中华民族的历史渊源提供了基因证据和遗传学视角。
新闻链接:复旦大学徐书华/何云刚团队合作重构海南黎族演化历史并溯源百越人群基因谱系
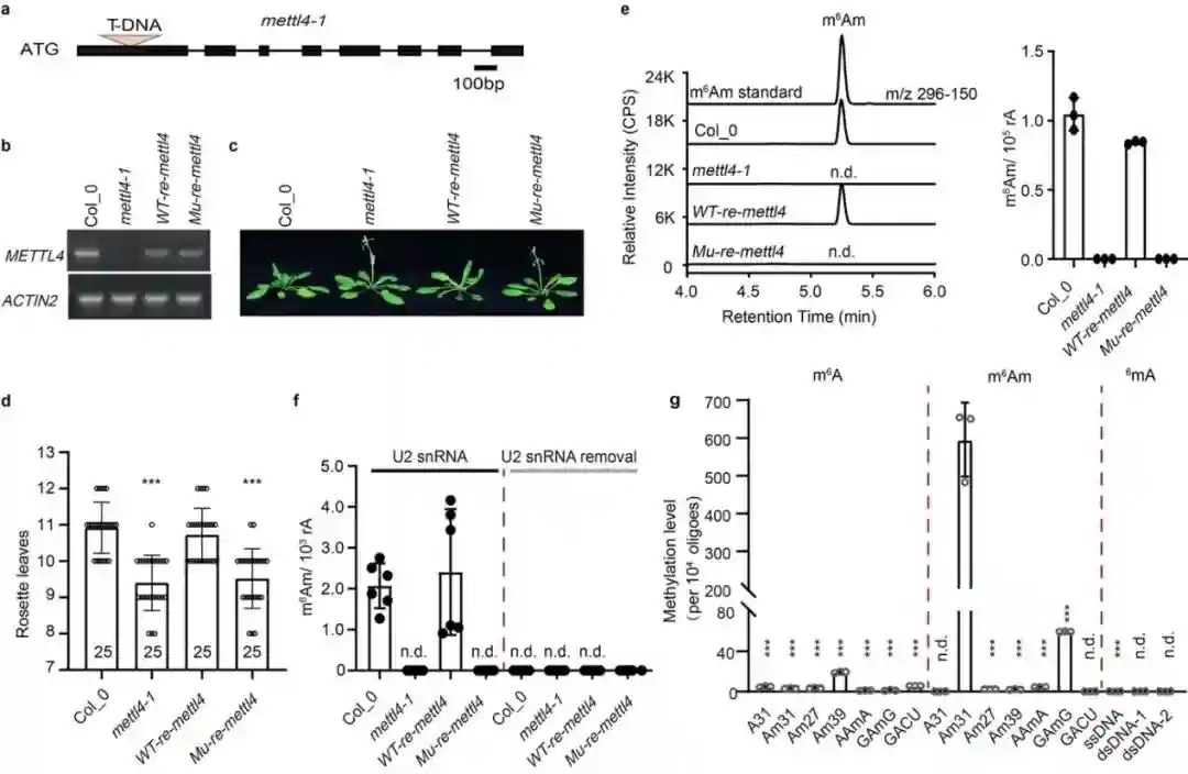
2.生命科学学院麻锦彪、汪海林等团队合作揭示拟南芥METTL4的结构与功能

近日,生命科学学院和遗传工程国家重点实验室麻锦彪教授团队和董爱武教授团队,联合中科院生态环境研究中心汪海林研究员团队,以及牛津大学路德维希癌症研究所施扬教授团队,于NatureCommunications杂志在线发表了题为“StructuralinsightsintomolecularmechanismforN6-adenosinemethylationbyMT-A70familymethyltransferaseMETTL4”的论文。研究团队揭示了METTL4特异性识别Am的分子机制,进一步通过结构模拟以及和METTL3活性中心的比较,提出了MT-A70家族共通的特异性识别和甲基化修饰N6-腺苷的催化机制。
新闻链接:麻锦彪、汪海林、董爱武和施扬团队合作揭示拟南芥METTL4的结构与功能
3.生命科学学院戚继团队与合作者获得兰花器官发生的时空图谱

近期,戚继团队联合江西农大国春策团队揭示兰花器官起始和发育中基因调控的时空动态变化。研究团队首次将10XVisium技术应用于研究兰科植物蝴蝶兰(PhalaenopsisBigChili)的花器官发生与发育过程。该研究为理解花器官发生以及特定细胞类型的基因组学和遗传学研究提供了分子层面的信息,相关研究结果发表在NucleicAcidsResearch期刊上。
新闻链接:NAR|复旦大学戚继团队联合江西农大国春策团队获得兰花器官发生的时空图谱
4.生命科学学院任国栋团队合作揭示RNA尿苷化与SKI复合物协同调控植物光合作用新机制

近日,生命科学学院任国栋研究员团队与北京师范大学珠海校区王晓彦副教授、深圳大学于宇助理教授等合作在《美国科学院院报》(PNAS)杂志在线发表了题为“UridylationandtheSKIcomplexorchestratetheCalvincycleofphotosynthesisthroughRNAsurveillanceofTKL1inArabidopsis”的研究论文。该研究鉴定了RNA尿苷化与SKI复合物协同监控拟南芥卡尔文循环关键酶基因TKL1的转录本状态,防止TKL1位点产生“非法”siRNA,从而保障植物光合作用的正常进行,该工作揭示了植物光合作用调控的一种全新机制。
新闻链接:复旦大学任国栋团队合作揭示RNA尿苷化与SKI复合物协同调控植物光合作用新机制
5.生命科学学院市川宗严研发一种体外人工微管组装技术新方法

近日,生命科学学院市川宗严(ICHIKAWAMuneyoshi)青年研究员、于ScienceAdvances杂志在线发表了题为“Generationofstablemicrotubulesuperstructuresbybindingofpeptide-fusedtetramericproteinstoinsideandoutside”的研究论文。此项研究中,作者通过在外源四聚体荧光蛋白Azami-Green(AG)中加入与微管结合的序列,创建了一项可在体外构建多样化微管结构的新技术。
新闻链接:我院市川宗严研发一种体外人工微管组装技术新方法
6.生命科学学院王鹏飞和基础医学院姜世勃:针对SARS-CoV-2和其他HCoV的广谱中和抗体

近日,生命科学学院王鹏飞青年研究员和基础医学院姜世勃教授团队在免疫学权威杂志NatureReviewsImmunology上发表了关于针对SARS-CoV-2和其他人感染冠状病毒(HCoV)的广谱中和抗体(bnAbs)的综述文章“BroadlyneutralizingantibodiestoSARS-CoV-2andotherhumancoronaviruses”。该研究通过分析中和抗体特性,利用反向疫苗学手段,还针对下一代广谱抗冠状病毒疫苗提出了研发策略。
新闻链接:NRI|复旦大学王鹏飞和姜世勃:针对SARS-CoV-2和其他HCoV的广谱中和抗体
7.基础医学院李洋课题组合作揭示抑制多巴胺转运体促进溶酶体生成并改善小鼠阿尔茨海默病样症状的机制

近日,基础医学院药理学系李洋课题组与中国科学院上海药物研究所柳红和周宇课题组深度合作揭示了一种溶酶体生成的调控新机制,阐明了多巴胺转运体在调控毒性蛋白降解过程中的新作用,并发现一类改善阿尔茨海默病(Alzheimer’sdisease,AD)的小分子化合物(LYsosome-EnhancingCompounds,LYECs),为临床改善AD提供了理论基础和潜在治疗靶标。该研究工作以FeaturedArticle发表于阿尔茨海默病研究领域顶尖期刊Alzheimer'sDementia。
新闻链接:基础医学院李洋课题组与中科院上海药物所研究团队合作揭示抑制多巴胺转运体促进溶酶体生成并改善小鼠阿尔茨海默病样症状的机制
8.脑科学转化研究院李伟广合作揭示恐惧和消退记忆竞争互作的神经元集群组织规律

近日,脑科学转化研究院李伟广研究员与上海交通大学基础医学院、国家儿童医学中心(上海)儿童脑科学中心徐天乐教授团队、张思宇研究员团队合作,在NatureCommunications在线发表题为“Insularcorticalcircuitsasanexecutivegatewaytodecipherthreatorextinctionmemoryviadistinctsubcorticalpathways”的研究论文。该研究为理解恐惧记忆和消退记忆之间的相互作用与动态转换、提升对记忆复杂性本质的认识提供了重要的理论依据。
新闻链接:复旦大学脑科学转化研究院
9.公共卫生学院阚海东教授等联合研究团队发现细颗粒物空气污染长期暴露健康效应

近日,公共卫生学院阚海东教授与北京大学李立明教授、英国牛津大学陈铮鸣教授组成的联合研究团队,通过一项50万人的队列研究,发现了细颗粒物空气污染长期暴露对心血管疾病发病率的显著危害,研究成果“Long-TermExposuretoAmbientFineParticulateMatterandIncidenceofMajorCardiovascularDiseases:”在线发表于国际环境科学与工程领域著名期刊EnvironmentalScienceTechnology。
10.公共卫生学院王颖教授团队在老年人肌少症与认知功能障碍研究领域取得进展

近日,公共卫生学院王颖教授团队与上海交通大学医学院附属瑞金医院王刚教授团队在老年人肌少症与认知功能障碍研究领域取得进展,在国际知名医学期刊JournalofCachexia,SarcopeniaandMuscle期刊上发表题为“Sarcopeniaandmildcognitiveimpairmentamongelderlyadults:ThefirstlongitudinalevidencefromCHARLS”的最新研究成果。本研究在国内首次利用全国代表性的大样本调查数据评估了老年人肌少症对轻度认知功能障碍的影响,其结果的外推性较好,为肌少症与认知功能的因果关联研究提供了新的证据,对于老年认知受损的早期预防干预具有重要的实际价值。
11.放射医学研究所邵春林团队研究发现:乏氧诱导的外泌体蛋白ANGPTL4通过抑制铁死亡介导肺癌的辐射抗性

8月30日,放射医学研究所邵春林教授团队在Nature旗下BritishJournalofCancer上在线发表题为“Exosomalproteinangiopoietin-like4mediatedradioresistanceoflungcancerbyinhibitingferroptosisunderhypoxicmicroenvironment”的研究论文,发现乏氧肺癌细胞外泌体可抑制周围富氧肺癌细胞的铁死亡,从而诱导其产生辐射抵抗效应,并揭示了外泌体ANGPTL4蛋白是其中的关键信号分子。该研究为肺癌的分子靶向治疗与放疗的联合运用提供了的新的探索途径。
新闻链接:放射医学研究所邵春林团队研究发现:乏氧诱导的外泌体蛋白ANGPTL4通过抑制铁死亡介导肺癌的辐射抗性
12.生物医学研究院周玉峰与附属儿科医院钱莉玲团队揭示了环状RNA在儿童哮喘中的调控新机制

近日,生物医学研究院周玉峰团队和大学附属儿科医院钱莉玲课题组在世界过敏领域著名期刊《过敏科学》(Allergy)杂志在线发表题为circS100A11enhancesM2amacrophageactivationandlunginflammationinchildrenwithasthma的文章,揭示了环状RNA在调控M2型巨噬细胞活化及儿童过敏性哮喘中的作用和机制。
新闻链接:Allergy丨周玉峰/钱莉玲团队揭示了环状RNA在儿童哮喘中的调控新机制
13.附属中山医院曾蒙苏教授团队合作研究最新成果:全球首台5.0T超高超磁共振研究取得新突破

近日,国际顶级放射学期刊Radiology在线发表了附属中山医院放射科曾蒙苏教授团队与张江国际脑影像中心合作的最新研究成果“Time-of-FlightIntracranialMRAat3Tversus5Tversus7T:VisualizationofDistalSmallCerebralArteries”,该研究发现5.0T脑动脉TOF-MRA在图像质量和脑动脉远端分支及侧支小动脉的呈现上与7.0T效果近乎相当,而显著优于常规3.0T成像。
14.附属华山医院华英汇团队揭示软骨损伤促进痛风性关节炎发展机制

近日,附属华山医院运动医学科华英汇团队基于临床手术经验,联合非线性光学、风湿免疫、图像处理等领域团队开展研究,最新研究成果以TypeIIcollagenfacilitatesgoutyarthritisbyregulatingMSUcrystallizationandinflammatorycellrecruitments(《II型胶原蛋白通过调节尿酸钠结晶和炎症细胞募集促进痛风性关节炎》)为题,于风湿关节疾病领域著名期刊AnnalsofRheumaticDiseases(《风湿病学年鉴》)在线发表。
新闻链接:华山医院华英汇团队揭示软骨损伤促进痛风性关节炎发展机制
15.附属肿瘤医院叶定伟教授领衔团队发布转移性激素敏感性前列腺癌中国自主创新药物治疗最新成果

近日,附属肿瘤医院泌尿外科叶定伟教授领衔团队发布了一项关于转移性激素敏感性前列腺癌中国自主创新药物治疗的最新成果,证实首个由我国自主研发的全新二代抗雄药物“瑞维鲁胺”联合雄激素剥夺疗法(去势治疗)相较于经典治疗方案,可将转移性激素敏感性前列腺癌患者的死亡风险降低42%,影像学进展风险降低56%这项由叶定伟教授牵头、汇聚全球72家顶尖泌尿肿瘤中心的国际多中心、随机、对照III期临床研究——CHART研究,同日在国际顶尖医学期刊TheLancetOncology在线发表。
新闻链接:死亡风险降低42%!转移性激素敏感性前列腺癌治疗“中国方案”首发
1.类脑研究院冯建峰教授和附属华山医院郁金泰教授医理交叉联合攻关团队提前十年预测痴呆发病风险

近日,类脑智能科学与技术研究院冯建峰教授/程炜青年研究员团队与附属华山医院郁金泰教授临床研究团队,利用生物医学大数据与人工智能算法开发了全新的痴呆风险预测模型,命名为UKB-DRP。该模型是一款可同时对全因痴呆及其主要亚型(阿尔茨海默病)的发病风险进行前瞻性智能预测的通用模型,能够对个体在五年、十年甚至更长时间内是否发病进行精准预测。相关成果以“基于普通人群开发的痴呆风险预测模型:基于机器学习的大型纵向队列研究”(“Developmentofanoveldementiariskpredictionmodelinthegeneralpopulation:alargelongitudinalpopulation-basedmachine-learningstudy”)为题发表于《柳叶刀》子刊(eClinicalMedicine)。
新闻链接:类脑研究院和华山医院医理交叉联合攻关团队提前十年预测痴呆发病风险
2.类脑研究院纪鹏研究员联合国际合作团队定量局域模体结构对系统受扰动后响应行为的影响

类脑研究院纪鹏研究员与法兰克福金融管理学院JanNagler教授合作的最新研究成果给出了信号在局域传播中与模体间的定量缩放关系,及其在全局传播中与链路模体空间分布间的关联。近日,相关研究成果以《局域模体结构对系统受扰动后响应行为的影响》(“Impactofbasicnetworkmotifsonthecollectiveresponsetoperturbations”)为题在《自然·通讯》(NatureCommunications)杂志上发表。
新闻链接:复旦大学类脑人工智能科学与技术研究院纪鹏研究员联合国际合作团队定量局域模体结构对系统受扰动后响应行为的影响
3.复杂体系多尺度研究院马剑鹏教授团队提出OPUS-Mut蛋白质侧链建模算法,精准助力新药研发

近日,复杂体系多尺度研究院院长马剑鹏及其团队提出了OPUS-Mut蛋白质侧链建模算法,在进一步提升侧链建模准确率的同时,展示了该算法应用于蛋白质相互作用问题中的潜力。目前,这一成果已经开源,相关论文Studyingprotein-proteininteractionthroughside-chainmodelingmethodOPUS-Mut在线发表于BriefingsinBioinformatics。这项成果为新药研发提供了利器。
新闻链接:复杂体系多尺度研究院马剑鹏教授团队提出OPUS-Mut蛋白质侧链建模算法,精准助力新药研发
4.智能复杂体系实验室于玉国团队构建人脑能量和活动图谱

近日,智能复杂体系实验室于玉国教授团队联合耶鲁大学定量核磁共振中心FahmeedHyder团队在神经科学重要学术期刊CerebralCortex上发表了题为“A3Datlasoffunctionalhumanbrainenergeticconnectomebasedonneuropildistribution”的研究文章,对上述问题进行了系统研究。该项研究为理解人脑如何工作,如何分配能量支撑神经元、胶质细胞、丰富的突触连接及神经功能活动提供了新的视角,也为研发类脑智能模型和神经拟态芯片提供了有参考价值的设计依据。
新闻链接:复旦大学智能复杂体系实验室于玉国团队构建人脑能量和活动图谱
5.工研院健康照明与光品质课题组有效提高建筑室内空间照明的能源利用效率

近日,工研院超越照明研究所健康照明与光品质课题组以“TheimpactofmelanopicilluminanceandCCTonspatialbrightnessperceptionofilluminatedinteriorsandenergy-savingimplications”(视黑素等效照度和相关色温对室内空间视亮度感知的影响及其节能意义)为题在国际学术期刊BuildingandEnvironment
上在线发表。这项研究成果为今后建筑室内照明中能源利用效率的提升以及空间明亮感光环境品质的提升提供了新思路。
新闻链接:工研院超越照明研究所在《BuildingandEnvironment》上发表学术论文

组稿:校融媒体中心
责编:章佩林





